Tool for digital review and data capture of construction projects Ferramenta para revisão digital e captura de dados de projetos de construção
Henrry
Rojas1
, Axel Yaguana1
& Francisco Baculima1![]()
1 Facultad de Departamento de Ingeniería Civil. Universidad Técnica Particular de Loja. Loja-Ecuador. Correo: [email protected], [email protected], [email protected]
Fecha de recepción: 30 de octubre de 2022.
Fecha de aceptación: 05 de diciembre de 2022.
La construcción informal genera incertidumbre de comportamiento estructural de los proyectos, que a su vez implican vulnerabilidad frente a fuentes de peligro como los terremotos. Una de las razones de la proliferación de la informalidad en la industria de la construcción es la falta de regulación y control. Las instituciones a cargo de los procesos de revisión de diseño, aprobación y supervisión de proyectos de construcción poseen limitaciones de recursos económicos y humanos para el desarrollo de sus funciones. Así, es necesario optimizar procesos con el fin de mejorar las labores de regulación. Una de las etapas críticas para el control de cumplimiento normativo es la aprobación de diseños estructurales. El presente trabajo tiene como objetivo desarrollar una plataforma de código abierto que permita crear, supervisar, aprobar y almacenar datos e información de diseños estructurales. A través del uso de tecnologías frontend: HTML, CSS y JavaScript se configuró la plataforma virtual. Los inputs requeridos para la creación de los informes estructurales pretenden que los informes generados sean concisos para facilitar las labores de revisión y almacenamiento de datos. La plataforma fue evaluada y calificada positivamente por un grupo de profesionales del área de la ingeniería estructural.
Palabras claves: BIM, digitalización, diseño estructural, construcción, plataforma abierta.
Informal construction generates uncertainty in the structural behavior of projects, which in turn implies vulnerability to sources of danger such as earthquakes. One of the reasons for the proliferation of informality in the construction industry is the lack of regulation and control. The institutions in charge of design review, approval, and supervision processes for construction projects have limited financial and human resources to carry out their functions. Thus, it is necessary to optimize processes to improve regulation work. One of the critical stages for regulatory compliance control is the approval of structural designs. This work aims to develop an open-source platform that allows creating, supervising, approving, and storing of data and information on structural designs. The virtual platform was configured using frontend technologies: HTML, CSS, and JavaScript. The inputs required for the creation of the structural reports intend that the reports generated are concise to facilitate the work of reviewing and storing data. The platform was evaluated and rated positively by a group of professionals in the area of structural engineering.
Keywords: BIM, digitization, structural design, construction, open platform.
A construção informal gera incerteza no comportamento estrutural dos projetos, o que por sua vez implica em vulnerabilidade a fontes de perigo como terremotos. Uma das razões para a proliferação da informalidade na construção civil é a falta de regulamentação e controle. As instituições responsáveis pelos processos de revisão, aprovação e supervisão de projetos de construção têm recursos financeiros e humanos limitados para o desempenho de suas funções. Assim, é necessário otimizar os processos para melhorar o trabalho de regulação. Uma das etapas críticas para o controle da conformidade regulatória é a aprovação dos projetos estruturais. O objetivo deste trabalho é desenvolver uma plataforma open source que permita criar, supervisionar, aprovar e armazenar dados e informações sobre projetos estruturais. Através do uso de tecnologias frontend: HTML, CSS e JavaScript, a plataforma virtual foi configurada. Os insumos necessários para a criação dos relatórios estruturais pretendem que os relatórios gerados sejam concisos para facilitar o trabalho de revisão e armazenamento dos dados. A plataforma foi avaliada e avaliada positivamente por um grupo de profissionais da área de engenharia estrutural.
Palavras-chave: BIM, digitalização, projeto estrutural, construção, plataforma aberta.
La industria de la construcción se relaciona directamente con los índices de desarrollo social y económico de los países [1]. Esta industria es responsable de la generación de millones de empleos directos e indirectos. Los servicios que se producen a través de los proyectos de construcción ejecutados, como las obras de infraestructura, contribuyen al incremento de la calidad de vida de las personas [2]. La inversión en el sector de la construcción a nivel mundial en el año 2017 fue de 11 billones de dólares y se estima que en el año 2025 será de 14 billones de dólares [3]. Por esta razón, el sector se considera un dinamizador de actividad económica. Sin embargo, a pesar de su relevancia es una de las industrias con mayor nivel de informalidad, sobre todo en países en vías desarrollo [4]–[6].
La construcción informal se define como aquel sector de la industria que desarrolla sus actividades sin cumplir parcial o totalmente las regulaciones de los gobiernos u organizaciones locales, nacionales o internacionales, relacionadas con el ámbito de la construcción [6]. La construcción informal involucra, por lo general, diseños estructurales inadecuados o inexistentes, uso de tecnologías simples u obsoletas, uso de materiales no regulados y falta de participación técnica especializada. La informalidad en la industria de la construcción se presenta por las necesidades de vivienda asequible, preferencia de los propietarios, desconocimiento de las normativas, además de la débil exigencia de cumplimiento de estándares y códigos. En consecuencia, las construcciones desarrolladas bajo condiciones de informalidad poseen bajos niveles de seguridad estructural [7], [8].
Debido a la incertidumbre en torno a los procesos desarrollados durante la construcción informal el desempeño estructural de las edificaciones puede variar sustancialmente. La incertidumbre de desempeño estructural implica vulnerabilidad frente a amenazas como los sismos [9]. Diversos informes de reconocimiento realizados luego de terremotos han demostrado elevada vulnerabilidad estructural e incidencia de colapso en viviendas construidas informalmente [5], [6], [8], [9]. En este contexto, es necesario desarrollar estrategias que permitan reducir las prácticas informales en la construcción. Así, la falta de regulación es uno de los principales factores a considerar [10].
La construcción informal puede proliferar ante una inadecuada o inexistente regulación [6]. Sin embargo, los procesos vinculados al control de cumplimiento normativo de proyectos, en sus diferentes etapas, requieren acceso a recursos económicos y humanos que en muchas ocasiones restringen las operaciones de control de las instituciones encargadas [11]. Una correcta regulación de obras de construcción involucra la fiscalización de todas las fases de los proyectos. En general, un proyecto de construcción está conformado por las etapas de: anteproyecto, diseño y aprobación, suministro, ejecución, puesta en marcha y mantenimiento. Con recursos limitados incrementa la complejidad de control. Por lo tanto, es fundamental la optimización de procesos.
La optimización de procesos permite solucionar problemas de eficiencia al disminuir o eliminar errores de ejecución, gastos innecesarios y pérdidas de tiempo [12]. Una estrategia de optimización recurrente en organizaciones, empresas o instituciones es la digitalización de procesos. La digitalización de procesos implica la adaptación de operaciones a entornos digitales con el fin de gestionar datos y mejorar así la eficiencia operativa [13]. Una de las etapas de los proyectos de construcción que más se puede beneficiar de la digitalización de procesos es el diseño y aprobación de proyectos. En esta etapa se realiza la aprobación de planos e informes de diseño con el fin de otorgar licencias de ejecución. La fase de aprobación es clave para sentar las bases de un adecuado control de cumplimiento normativo [14].
Una adecuada revisión y control de cumplimiento normativo podrían ser llevados a cabo de forma eficiente a través de la metodología BIM (Building Information Modeling). BIM brinda las herramientas para centralizar la información de forma digital, gestionar datos y mejorar la interacción entre los diversos agentes involucrados en los proyectos de construcción [3]. Sin embargo, el BIM no es adoptado por una gran parte de la industria de la construcción. Los principales problemas que han obstaculizado el uso de BIM en organizaciones e instituciones son: costos de implantación, falta de organización y resistencia al cambio [15], [16]. La resistencia al cambio se relaciona con la dificultad que muchas personas poseen para adoptar el uso de nuevas tecnologías y métodos que consideran complejos. Por este motivo, se necesita implementar estrategias que generen una transición adecuada al uso generalizado de BIM. Así, este trabajo presenta el desarrollo de una plataforma de código abierto que permite crear, supervisar, aprobar y almacenar datos e información de diseños estructurales (Plataforma SLIMFILE). El objetivo de la plataforma SLIMFILE es digitalizar la creación de informes de diseño estructural y facilitar las tareas de revisión y gestión de datos por parte de las instituciones reguladoras. El fin es optimizar la fase de regulación a través de una gestión eficiente de datos e información.
Contexto de aplicación, alcance y fuentes
El contexto de desarrollo de la plataforma fue el sector de la construcción ecuatoriano, sin embargo, debido a sus propiedades, la plataforma puede ser adaptada al contexto y marco normativo de otros países. La plataforma se limitó a estructuras de edificación de hasta 5 niveles de altura con el fin de establecer adecuadamente los datos de entrada requeridos para la generación y control de los reportes.
Luego del desarrollo de la plataforma se planteó una investigación de carácter cualitativo con el fin de validar la herramienta digital a través de la experiencia de usuarios. Así, se aplicaron entrevistas a un grupo de 30 ingenieros civiles con experiencia en el área estructural entre 5 y 20 años.
Normas éticas de investigación
La investigación fue de carácter tecnológico debido a su proyección en la solución de problemas prácticos como la optimización de tiempo y recurso para la gestión y control de informes de diseño estructural. Por tanto, no aplicaron condiciones regidas por normas éticas de investigación con humanos o animales.
Técnicas de recolección de datos
El trabajo consistió en desarrollo de software. Por tanto, en un principio, se generó una línea base referente a la forma en la cual se presentaban y aprobaban informes de diseño estructural en el contexto ecuatoriano. Con la información generada a través de la línea base se establecieron las características generales de plataforma en términos de requerimientos mínimos a cumplir.
Para validar la herramienta digital se aplicaron entrevistas con formularios que se cumplimentaron con ingenieros dedicados al ámbito de la ingeniería estructural.
Técnicas de análisis de datos
Los datos recopilados a través de las entrevistas fueron analizados estadísticamente para describir la experiencia de los usuarios.
Estudios similares de referencia
Akbar et al. [17] desarrollaron un método estándar de cuantificación de costos para obras de construcción en Malasia a partir de un estudio de línea base que identificó los principales problemas del sector de la construcción de ese país. El método que desarrollaron permite el registro, análisis y control de precios durante las diferentes etapas del proceso de construcción de edificios. [18] desarrollaron una herramienta para el mapeo 4D de zonas interiores de proyectos de construcción basado en BIM que facilita la recopilación de datos en procesos de construcción. La herramienta permite la navegación con misión automática, la recopilación de datos LIDAR y la evasión dinámica de obstáculos. [19] presentaron una tecnología de visualización y recopilación de datos de actividades de construcción que tiene como fin mejorar la seguridad de las personas que participan en los distintos procesos de un proyecto constructivo. En este estudio se concluyó que en el campo de la construcción existen diversas fuentes de información y que la recopilación y análisis de dicha información ofrece beneficios a todos los implicados, lo cual reafirma la necesidad de implementar más procesos de transformación digital relacionada a procesos constructivos.
Procedimiento
El desarrollo de la plataforma para crear, supervisar, aprobar y almacenar datos e información de diseños estructurales (Plataforma SLIMFILE) consistió en cuatro etapas principales que se detallan en la Figura 1. En la fase de línea base se recopiló información referente a: procesos de aprobación de diseños estructurales, plantillas o requerimientos mínimos de informes de diseño estructural, requerimientos presentes en la normativa nacional de construcción e informes de diseños estructurales aprobados proporcionados por ingenieros civiles estructurales de diferentes provincias del Ecuador. En la fase de proyección, con fundamento en los datos e información de fase de inicialización, se establecieron las características que debía poseer la plataforma. Asimismo, en la fase de proyección se definieron los datos e información a captar de los informes generados a través de la plataforma.

Figura 1. Etapas seguidas para el desarrollo de la plataforma virtual
En la fase de ejecución con el fin de seguir buenas prácticas de escritura de código y orden adecuado para el desarrollo de la plataforma, en el directorio padre se inicializó el control de versiones con el software de código abierto Git y el estándar de información de un proyecto web NPM. Con esto, se procedió a crear la estructura de carpetas en donde se alojaron los archivos base para el funcionamiento de la plataforma. Estos archivos son HTML para la estructura de texto, CSS que define los estilos y diseño de pantallas y JavaScript para la lógica que hace que el producto en realidad funcione. Se procedió a usar un module blunder: Webpack con el cual se optimizó el rendimiento de la aplicación. Los module blunders fueron las herramientas usadas en el desarrollo de software a nivel frontend para comprimir todos los archivos JavaScript y sus dependencias en un solo archivo que puede ser ejecutado en el navegador.
El Webpack permite un archivo de entrada, index.js, en el directorio padre del proyecto. En ese directorio todos los archivos de tipo JavaScript convergen. Esta convergencia llega a un punto de salida, dist, en donde se exporta todo lo que genera Webpack. Esta es la carpeta que se envía a producción. Adicionalmente, se cuenta con un modo producción y un modo desarrollo. Dado que el modo de desarrollo es la fábrica del software, este no está optimizado para la lectura humana y, por lo tanto, faltan varias optimizaciones que llegan cuando se envía al modo de producción. En producción todo se maximiza para la interacción con los usuarios finales. En consecuencia, HTML, CSS y JavaScript quedan listos para desplegarse. El proceso general descrito se detalla en la Figura 2.

Figura 2. Diagrama de funcionamiento de Webpack
Finalmente, en la fase de validación se puso a disposición de 30 usuarios (ingenieros civiles estructurales) la plataforma. Luego a través de un proceso de entrevistas se evaluó la funcionalidad de la plataforma. Los parámetros evaluados fueron: 1) satisfacción de uso de la plataforma, 2) facilidad de ingreso de datos, 3) nivel de intuición de uso de plataforma, 4) potencial de frecuencia de uso de la plataforma, 5) nivel de recomendación para otra persona profesional, 6) expectativas cumplidas con el informe generado, 7) optimización en tiempo percibida y 8) nivel de accesibilidad.
La plataforma desarrollada se puede visualizar en la siguiente dirección web: https://fjbaculima.github.io/Plataforma-de-Informes/dist/index.html. El enlace al repositorio en el cual se encuentra todo el desarrollo completo se aloja en: https://github.com/fjbaculima/Plataforma-de-Informes. En las Tablas 1-5 se detallan cada uno de las secciones de ingreso y selección de datos que posee la plataforma con sus respectivas descripciones. Además, en la Figura 3 se muestran capturas de pantalla de algunas secciones de ingreso de datos de la plataforma.
La primera sección de ingreso de datos a la plataforma corresponde a datos personales y datos del proyecto, como se detalla en la Tabla 1. El objetivo de esta sección inicial es caracterizar el proyecto de forma general.
Tabla 1. Datos personales y datos del proyecto
|
Variable |
Descripción |
|
|
Nombre |
Ingreso manual de nombres completos del consultor del proyecto estructural. |
|
|
Registro Senescyt |
Ingreso manual de número de registro de título profesional habilitante. |
|
|
Profesión |
Ingreso manual de nombre del título profesional del técnico encargado (Ing. Civil, Ing. Mecánico, etc.). |
|
|
Proyecto |
Ingreso manual de nombre designado para el proyecto estructural. |
|
|
Cliente |
Ingreso manual de nombre del propietario. |
|
|
Dirección |
Ingreso manual de dirección postal de la residencia del proyecto. |
|
|
Coordenadas |
Ingreso manual de coordenadas de ubicación del proyecto (Sistema de coordenadas geográficas UTM). |
|
|
Croquis (URL) |
Link de la imagen cargada en cualquier nube en la web. |
|
|
Número de Plantas |
Ingreso manual de número de plantas de las que se dispondrá en la edificación. |
|
|
Elevación de la Edificación |
Ingreso manual de altura total de la edificación diseñada. |
|
|
Categoría de la Estructura |
Selección de categoría según disposiciones de NEC 2015: (1) Edificaciones Esenciales, (2) Ocupación Especial y (3) Otras Estructuras. |
|
|
Tipo de uso, destino e importancia |
Descripción de uso que se le destinará a la estructura, como vivienda multifamiliar, unifamiliar, comercial, etc. |
|
|
Área de construcción |
Ingreso manual de área de construcción del proyecto en metros cuadrados. |
|
|
Detalles por nivel |
Se detalla de manera específica por cada piso el nivel, área estructural, uso principal. |
|
La siguiente sección, que se muestra en la Tabla 2, corresponde al ingreso y descripción de información referente a normas de diseño y características de los materiales utilizados. El objetivo de esta sección es conocer el marco normativo utilizado para el desarrollo del diseño, además de las propiedades más importantes de los materiales utilizados.
Tabla 2. Normas de diseño, características de los materiales
|
Variable |
Descripción |
|
|
Normativas |
Selección de las Normativas: · Norma Ecuatoriana de la construcción (NEC 2015) · Building Code Requirements for Structural Concrete (ACI 318-19) · Minimum Design Loads for Buildings and Other Structures (ASCE 7-10) |
|
|
Concreto |
Dato de la resistencia a la compresión a los 28 días f´c |
|
|
Acero |
Dato de la resistencia de fluencia del acero fy y Modulo de elasticidad (E) |
|
|
|
|
|
En la Tabla 3 se detalla la sección de cargas gravitacionales y sísmicas. El objetivo de esta sección es obtener los datos de carga empleados para el desarrollo del modelo estructural. Así, es posible analizar adecuadamente los criterios y datos utilizados para la determinación de solicitaciones de diseño últimas.

Figura 3. Capturas de pantalla de secciones de ingreso de datos de la plataforma SLIMFILE
Tabla 3. Cargas gravitacionales y sísmicas
|
Variable |
Descripción |
|
|
Cargas gravitacionales |
En este apartado se designa los pesos propios de la estructura, el acero de refuerzo, la carga muerta adicional y la carga viva en toneladas
|
|
|
Cargas Sísmicas |
· Sa(T=0.1s) y el PGA para el periodo de retorno seleccionado. · Fa: Coeficiente de amplificación de suelo en la zona de periodo cortó. · Fd: Coeficiente de amplificación de suelo. · Fs: Coeficiente de amplificación de suelo. · Sa: Espectro de respuesta elástico de aceleraciones (expresado como fracción de la aceleración de la gravedad g). · T: Período fundamental de vibración de la estructura · T0: Período límite de vibración en el espectro sísmico elástico de aceleraciones que representa el sismo de diseño · Tc: Período límite de vibración en el espectro sísmico elástico de aceleraciones que representa el sismo de diseño · Z: Aceleración máxima en roca esperada para el sismo de diseño, expresada como fracción de la aceleración · r: Factor usado en el espectro de diseño elástico, cuyos valores dependen de la ubicación geográfica del proyecto · r = 1 para todos los suelos, con excepción del suelo tipo E ------ r = 1.5 para tipo de suelo E.
|
|
|
|
|
|
En la Tabla 4 se detalla la sección de ingreso de datos correspondientes derivados de los estudios geotécnicos del proyecto. Además, se deben especificar las combinaciones de carga analizadas para la determinación de las cargas últimas de diseño. Finalmente, en la Tabla 5 se detalla la sección de ingreso de datos del modelo estructural desarrollado para el proyecto.
Tabla 4. Datos geotécnicos y combinaciones de carga
|
Variable |
Descripción |
|
|
Datos geotécnicos |
Se pide información de las características del suelo: · Qadmisible del suelo la cual refleja la capacitad de soporte · El tipo de suelo. · Angulo de fricción, dato importante al tomar en cuenta para el diseño · Contenido de humedad y un perfil del suelo a través de una URL |
|
|
Combinaciones de Carga |
Seleccionar entre: 1.4D 1.2D + 1.6L + 0.5max(Lr, S, R) 1.2D + 1.6max(Lr, S, R) + max(Lr, 0.5W) 1.2D + W + L + 0.5max(Lr, S, 0.5W) 1.2D + E + L + 0.2S 0.9D + W 0.9D + E |
|
|
Derivas admisibles |
En Hormigón armado, metálica y madera con desplazamiento máximo de 0.02 |
|
|
|
|
|
Tabla 5. Modelos matemáticos y elementos estructurales
|
Variable |
Descripción |
|
|
Sistema Estructural |
En estos apartados se insertan las imágenes correspondientes a cada uno de los ítems solicitados al igual que una descripción de las mismas. |
|
|
Modelo matemático |
||
|
Cortantes Basales |
||
|
Masa movilizada |
||
|
Relaciones de demanda/capacidad |
||
|
Vigas Principales – Secundarias |
||
|
Columnas Principales – Secundarias |
||
|
Conexiones-Losa-Cimentaciones |
||
|
|
|
|
|
|
|
|
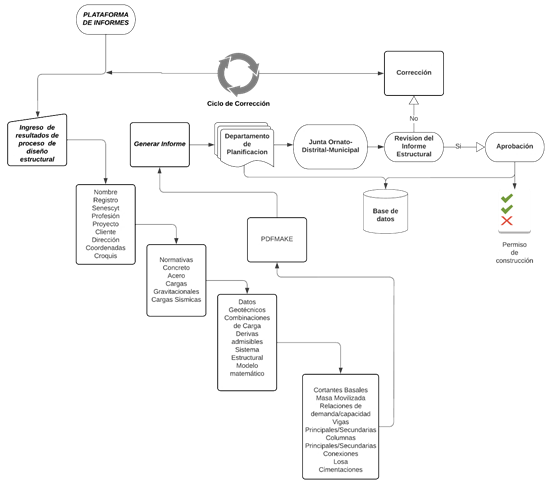
En la Figura 4 se detalla el proceso e implementación de uso de la plataforma SLIMFILE en el contexto de creación, supervisión, aprobación y almacenamiento de datos e información de diseños estructurales.

Figura 4. Flujo de uso e implementación de la plataforma SLIMFILE para crear, supervisar, aprobar y almacenar datos e información de diseños estructurales.
Por otro lado, en la Figura 5 se muestran los resultados correspondientes a la valoración en escala de 0-10 que cada uno de los profesionales entrevistados otorgó a la plataforma respecto a los ítems de 1) satisfacción de uso de la plataforma, 2) facilidad de ingreso de datos, 3) nivel de intuición de uso de plataforma, 4) potencial de frecuencia de uso de la plataforma, 5) nivel de recomendación para otra persona profesional, 6) expectativas cumplidas con el informe generado, 7) optimización en tiempo percibida y 8) nivel de accesibilidad.

Figura 5. Distribución de las valoraciones otorgadas por parte de ingenieros civiles estructurales entrevistados en la fase de validación de la plataforma SLIMFILE.
Se presentó el desarrollo de una plataforma de código abierto que pretende optimizar los procesos de creación de informes de diseño estructural y facilitar las tareas de revisión y gestión de datos por parte de las instituciones reguladoras. La creación de la plataforma consistió en cuatro etapas: línea base, proyección, ejecución y validación. A partir de información referente al contexto del campo de la construcción ecuatoriano se establecieron las características de la plataforma. Luego del desarrollo del código correspondiente se validó la utilidad de la plataforma con la ayuda de un grupo de 30 profesionales de la ingeniería civil dedicados al campo de la ingeniería estructural. La valoración en términos generales fue positiva y da paso al planteamiento de mejoras y nuevos módulos para futuras versiones.
Uno de los parámetros que tuvo menor valor promedio de valoración fue la intuición uso que posee la plataforma. El denominado uso intuitivo de cualquier plataforma representa un reto para todo desarrollador de software, ya que depende de patrones situacionales almacenados a nivel cognitivo en el usuario [20]. Es decir, depende de la experiencia previa de cada persona. En este sentido, con el fin de mejorar este ítem en versiones futuras es necesario considerar aspectos como dinamismo e intersubjetividad de la plataforma como menciona [21].
A través de la plataforma profesionales de la ingeniería dedicados al área de la ingeniería estructural podrán generar en línea sus reportes de diseño de estructural. Luego, los datos recopilados en la plataforma al igual que el informe en su formato de documento portátil (PFD) podrán ser enviados a las instituciones encargadas de la revisión y aprobación de diseños. El uso de los datos recolectados posee diferentes aplicaciones potenciales. Por ejemplo, los datos referentes a las características de la estructura son de utilidad para la creación de algoritmos de optimización de estructuras como el presentado en [22] al igual que son de utilidad en el desarrollo de estudios de riesgo sísmico. [23] establece que el acceso a información en el desarrollo de estudios de riesgo sísmico constituye uno de los mayores retos para la evaluación de riego, ya que la precisión de los resultados generados depende de la calidad de los datos.
Muchos retos futuros se presentan en torno a la recopilación, análisis y visualización de datos e información en el campo de la construcción. Por tanto, es importante dar énfasis a los procesos de transformación digital, ya que éstos pueden mejorar sustancialmente la gestión de datos y con ello los procesos de planificación, diseño y construcción de obras civiles.
Esta investigación fue financiada por la Universidad Técnica Particular de Loja.
Los autores declaran la no existencia de conflicto de interés alguno.
El presente artículo es una contribución a las líneas de investigación de gestión de datos y optimización de procesos de organizaciones de la construcción a través del desarrollo de una plataforma de código abierto para crear, supervisar, aprobar y almacenar datos e información de diseños estructurales.
Todos los autores contribuyeron en los procesos de ideación, recopilación de información, diseño y programación de la plataforma web, su arquitectura y funcionamiento, desarrollo de la documentación técnica en el repositorio, escritura y publicación del artículo.
[1] G. Ofori, «Nature of the Construction Industry, Its Needs and Its Development», J. Constr. Dev. Ctries., vol. 20, n.o 2, pp. 115-135, 2015, [En línea]. Disponible en: http://web.usm.my/jcdc/vol20_2_2015/JCDC 20(2) 2015-Art. 7(115-135).pdf.
[2] A. Cherian, «The Construction Industry in the Perspective of an Economic Boost of The United Arab Emirates (UAE)», Int. Res. J. Eng. Technol., vol. 9001, pp. 270-276, 2020.
[3] M. A. Hossain y A. Nadeem, «Towards digitizing the construction industry: State of the art of construction 4.0», ISEC 2019 - 10th Int. Struct. Eng. Constr. Conf., pp. 1-6, 2019, doi: 10.14455/isec.res.2019.184.
[4] Y. P. Antequera, C. Barreda, y L. M. Hernández Pinedo, Análisis de construcción de vivienda formal en lotes habilitados para competir con el sector informal. Caso de estudio: Urb. San Antonio de Carabayllo. 2017.
[5] Sarah Phoya, Geraldine kikwasi, Nyamagere Gladys Sospeter, y Mikapagaro Novatus, «Selection of Risk Management Strategies in Informal Construction Sector», J. Civ. Eng. Archit., vol. 12, n.o 6, pp. 408-415, 2018, doi: 10.17265/1934-7359/2018.06.002.
[6] J. Wells, «Informality in the construction sector in developing countries», Constr. Manag. Econ., vol. 25, n.o 1, pp. 87-93, 2007, doi: 10.1080/01446190600601339.
[7] E. M. Rondón, N. M. J. Carvajal, y G. C. Cho, «Calculated seismic vulnerability functions for building in walls of reinforced concrete», Calc. Seism. vulnerability Funct. Build. walls Reinf. Concr., vol. 25, n.o 1, pp. 63-82, 2010, [En línea]. Disponible en: https://www.ricuc.cl/index.php/ric/article/view/MALDONADO.
[8] B. Goldwyn, Y. González Vega, A. Javernick-Will, y A. B. Liel, «Identifying misalignments between the informal construction sector’s perceptions and engineering assessments of housing safety in future disasters for capacity development», Int. J. Disaster Risk Reduct., vol. 77, n.o April, 2022, doi: 10.1016/j.ijdrr.2022.103105.
[9] M. Blondey, M. Duenas, C. Loaiza, y R. Flores, «Vulnerabilidad Sísmica de la Construcción Informal de viviendas en Lima, Perú: Diagnóstico Preliminar», Buildings, n.o 1683, 2004.
[10] W. O. Omollo, «Barriers to the Effective Regulation of the Building Construction Industry: An Empirical Analysis», J. Constr. Bus. Manag., vol. 3, n.o 2, pp. 49-58, 2019, doi: 10.15641/jcbm.3.2.745.
[11] E. F. Boadu, C. C. Wang, y R. Y. Sunindijo, «Characteristics of the construction industry in developing countries and its implications for health and safety: An exploratory study in ghana», Int. J. Environ. Res. Public Health, vol. 17, n.o 11, pp. 1-21, 2020, doi: 10.3390/ijerph17114110.
[12] P. Tucnik y T. Otcenaskova, «Optimization of Document Workflow in Academic Organizations from Project Management Perspective», Proc. Int. Sci. Conf. Hradec Econ. Days 2022, vol. 12, pp. 795-802, 2022, doi: 10.36689/uhk/hed/2022-01-077.
[13] S. K. Yevu, A. T. W. Yu, y A. Darko, «Digitalization of construction supply chain and procurement in the built environment: Emerging technologies and opportunities for sustainable processes», J. Clean. Prod., vol. 322, n.o September, p. 129093, 2021, doi: 10.1016/j.jclepro.2021.129093.
[14] A. Aburto, «Desarrollar un manual de procedimientos para la planificación de obras de construcción de edificios», Universidad de Chile, 2016.
[15] S. Durdyev, G. Dehdasht, S. R. Mohandes, y D. J. Edwards, «Review of the building information modelling (BIM) implementation in the context of building energy assessment», Energies, vol. 14, n.o 24, 2021, doi: 10.3390/en14248487.
[16] A. Criminale y S. Langar, «Challenges with BIM Implementation: A Review of Literature», Assoc. Sch. Constr., pp. 329-335, 2017, [En línea]. Disponible en: http://ascpro0.ascweb.org/archives/cd/2017/paper/CPGT224002017.pdf.
[17] A. R. N. Akbar, M. F. Mohammad, N. Ahmad, y M. Maisyam, «Adopting Standardization in Construction Environment: Standard Method of Measurement (SMMs)», Procedia - Soc. Behav. Sci., vol. 170, pp. 37-48, 2015, doi: 10.1016/j.sbspro.2015.01.013.
[18] A. Ibrahim, A. Sabet, y M. Golparvar-Fard, «BIM-driven mission planning and navigation for automatic indoor construction progress detection using robotic ground platform», Proc. 2019 Eur. Conf. Comput. Constr., vol. 1, pp. 182-189, 2019, doi: 10.35490/ec3.2019.195.
[19] T. Cheng y J. Teizer, «Real-time resource location data collection and visualization technology for construction safety and activity monitoring applications», Autom. Constr., vol. 34, pp. 3-15, 2013, doi: 10.1016/j.autcon.2012.10.017.
[20] R. E. Patterson y R. G. Eggleston, «Intuitive Cognition», J. Cogn. Eng. Decis. Mak., vol. 11, n.o 1, pp. 5-22, 2017, doi: 10.1177/1555343416686476.
[21] M. Beynon, R. Boyatt, y Z. E. Chan, «Intuition in Software Development Revisited», 20th Annu. Psychol. Program. Interes. Gr. Conf., 2008.
[22] E. P. Duque, D. Villarreal, y H. Rojas A, «Computer tool with intelligent behavior for the optimal preliminary design in non-braced structural steel frame», Heliyon, vol. 8, n.o 4, p. e09260, 2022, doi: 10.1016/j.heliyon.2022.e09260.
[23] I. I. Mohamad, M. Z. M. Yunus, y N. S. H. Harith, «Data collection challenge in seismic risk-based assessment at ranau township», MATEC Web Conf., vol. 250, 2018, doi: 10.1051/matecconf/201825001014.

Henrry Rojas. ORCID iD
https://orcid.org/0000-0002-4480-5703
Es investigador de la Universidad Técnica Particular de Loja. Obtuvo su grado
de Ingeniero Civil en la Universidad Técnica Particular de Loja en el año 2014.
Posee una Maestría en Sistemas de Ingeniería Civil por la Universidad
Politécnica de Madrid y desarrolla investigación en el campo de la ingeniería
estructural y estudios de riesgo de infraestructura crítica.

Axel Yaguana. ORCID iD
https://orcid.org/0000-0003-3194-9545
Es investigador de la Universidad Técnica Particular de Loja. Obtuvo su grado
de Ingeniero Civil en la Universidad Técnica Particular de Loja en el año 2022.
Su línea de investigación es en el campo de la ingeniería estructural y el
desarrollo de software. Actualmente se desempeña en la industria de la
tecnología en startups.

Francisco Baculima. ORCID iD
https://orcid.org/0000-0003-0500-1494
Es investigador de la Universidad Técnica Particular de Loja. Obtuvo su grado
de Ingeniero Civil en la Universidad Técnica Particular de Loja en el año 2022.
Su línea de investigación es en el campo de la ingeniería estructural,
materiales y reforzamiento estructural.
![]()
This work is licensed under the Creative Commons Attribution 4.0 International License. To view a copy of this license, visit http://creativecommons.org/licenses/by/4.0/ or send a letter to Creative Commons, PO Box 1866, Mountain View, CA 94042, USA.