Organizational analysis dimensions: Case of an Energy Industry in Ecuador.Dimensões de análise organizacional: Caso de uma indústria de energia no Equador.
Santiago Ramírez-Sáenz de Viteri1 & Carlos Puente2
1 Universidad Tecnológica Indoamérica. Quito-Ecuador. Correo: [email protected]
2 Universidad Andina Simón Bolívar. Quito-Ecuador. Correo: [email protected]
Fecha de recepción: 2 de diciembre de 2018
Fecha de aceptación: 22 de mayo de 2019
INTRODUCCIÓN. Las organizaciones constituyen un sistema socio-técnico integrado dentro de un contexto socioeconómico y político, el análisis de su interacción en el tiempo es la propuesta de este artículo, enfocado en el análisis del caso de una industria en la cual en los últimos años ha existido una dinámica intensa. OBJETIVO. Determinar dimensiones específicas de análisis en una compañía del sector de energía en el Ecuador durante un período. MÉTODO. El análisis de caso como herramienta de vínculo entre la teoría y el pragmatismo organizacional. RESULTADOS. Las dimensiones al interior del espacio organizacional son: estructura organizacional, personas y cultura, procesos y sistemas de innovación, mientras que las externas son: relaciones externas y contexto organizacional. DISCUSIÓN Y CONCLUSIONES. La integración cultural se ve afectada por la falta de comunicación, especialmente cuando se dan procesos de fusiones o adquisiciones, en este sentido los procesos deben considerar sistemas estructurados de seguimiento, control y división del trabajo bajo niveles definidos de descentralización en función de la especialidad del conocimiento, con el apoyo de normativa que promueva la innovación y la sistematización de la información. Desde el análisis endógeno el contexto debe ser establecido con una visión global y por su parte las relaciones externas se definen como un factor de sostenibilidad en el largo plazo.
PALABRAS CLAVE: Dimensiones Organizacionales, Cambio organizacional, Gestión Organizacional.
INTRODUCTION. The organizations constitute an integrated socio-technical system within a socioeconomic and political context, the analysis of their interaction in a period of time is the proposal of this article for an intense dynamic industry in the last years of operation. OBJECTIVE. Determine specific analytic dimensions for a company in the energy sector in Ecuador during a period of time. METHOD. The case analysis as a tool to link theory and organizational pragmatism. RESULTS The dimensions within the organizational space are: organizational structure, people and culture, processes and innovation systems, the external dimensions are: external relations and organizational context. DISCUSSION AND CONCLUSIONS. Cultural integration is affected by the lack of communication, especially when there are mergers or acquisitions, in this sense the processes must consider structured monitoring systems, control over the work task division under defined levels of decentralization depending on the knowledge specialization, with the support of the regulations could promote innovation and the information systematization. From the endogenous analysis the context must be established with a global vision and the external relations are defined as a factor of long term organizational sustainability.
KEYWORDS: Organizational Dimensions, Organizational Change, Organizational Management.
INTRODUÇÃO. As organizações constituem um sistema sócio-técnico integrado dentro de um contexto socioeconômico e político, a análise de sua interação em um período de tempo é a proposta deste artigo para uma indústria dinâmica intensa nos últimos anos de operação. OBJETIVO. Determinar dimensões analíticas específicas para uma empresa no setor de energia no Equador durante um período de tempo. MÉTODO. A análise de casos como uma ferramenta para ligar teoria e pragmatismo organizacional. RESULTADOS. As dimensões dentro do espaço organizacional são: estrutura organizacional, pessoas e cultura, processos e sistemas de inovação, as dimensões externas são: relações externas e contexto organizacional. DISCUSSÃO E CONCLUSÕES. A integração cultural é afetada pela falta de comunicação, especialmente quando há fusões ou aquisições, neste sentido os processos devem considerar sistemas de monitoramento estruturados, controle sobre a divisão de tarefas sob níveis definidos de descentralização dependendo da especialização do conhecimento, com o apoio de os regulamentos poderiam promover a inovação e a sistematização da informação. A partir da análise endógena, o contexto deve ser estabelecido com uma visão global e as relações externas são definidas como um fator de sustentabilidade organizacional a longo prazo.
PALAVRAS-CHAVE: Dimensões Organizacionais, Mudança Organizacional, Gerenciamento Organizacional.
Este estudio, persigue realizar un análisis a través de las dimensiones organizacionales e incluir un parámetro adicional, entendido éste como su evolución en diferentes momentos temporales. Sin duda, el espacio organizacional se ve afectado por diferentes factores, los mismos que son cambiantes y diversos en relación a su contexto nacional, internacional y definiciones de normativa interna en el país que se desarrolla particularmente para la industria que se desempeña. Las principales variables a ser analizadas son la estructuración o conformación de comités, los cambios sobre la estructura organizacional, las implicaciones sobre la distribución de las actividades y de poder, analizando paralelamente los cambios que vivió una organización en el sector de Energía en un período de gestión de 10 años.
El punto central de una dimensión organizacional se encuentra “en el proceso de constitución de una organización, el proyecto está primero” [1(1)], por tanto, el diseño de las estructuras organizacionales debe basarse en una configuración que mantenga todo junto: los espacios de control, tipos de formalización y descentralización, sistemas de planeación, entre otros [2(1)]. Esta configuración, puede ir variando en función de la etapa de vida de la organización, optando por distribuciones de estructura distinta o con pesos distintos entre los siguientes componentes: cumbre estratégica, tecno estructura, soporte staff, línea media y núcleo operativo. Aquellas que no analizan dichos componentes tienden a politizarse, debido a los conflictos que se dan al interior del espacio organizacional al momento de encontrarse en un vacío relativo de poder y rivalizar por éste, por la falta de definiciones plasmadas de forma pragmática en la estructura [2(11)].
La Corporación X inicia operaciones en Ecuador en la década de los ochentas, bajo una inversión de propiedad canadiense y con un contrato de operación de responsabilidad compartida con el Gobierno Ecuatoriano. Siendo una compañía Multinacional, sobre el año 2000 tuvo un giro sobre su estrategia a nivel mundial, la cual planteaba la des-inversión total sobre sus operaciones de exploración y producción petrolera. Los intereses en el Ecuador no fueron la excepción. Las operaciones en el país fueron puestas a la venta, sin embargo, esto implica no sólo la complejidad del “due diligence” persé, sino también el procedimiento específico que debe llevarse de conformidad con la normativa ecuatoriana.
En aquel momento en Ecuador cerca del 30% de la producción petrolera era manejada por compañías Privadas, de acuerdo a datos de la Superintendencia de Compañías, las mismas que sufrieron transformaciones importantes provenientes especialmente de inversión e intereses del Gobierno Chino. Según misma fuente el número de empresas chinas crecieron en un 20%. La figura 1, describe el esquema de la línea temporal; a través de la cual, puede apreciarse el cambio en las relaciones de poder, liderazgo, estructura y contexto.

Figura 1. Caso de estudio organizacional en base a una línea temporal de análisis
1.1 Corporación X: antes de su venta
Los principales objetivos de la Corporación X, se pueden ver representados a través de su eslogan: “Crecimiento y Rendimiento Importan”. Estos dos pilares, sostenían sus operaciones de exploración y producción de crudo a nivel mundial.
Para entender cómo se encontraba conformada la Corporación X, en la figura 2 se expone la estructura Corporativa antes de la adquisición.

Figura 2. Estructura Organizacional Corporación X antes de la adquisición
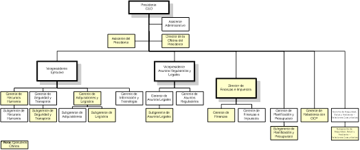
La Corporación X es de propiedad accionaria privada y cotiza en bolsa, y su origen es canadiense. Una de sus inversiones, se localiza en Ecuador (Región Ecuador). La presidencia de la Región Ecuador, no se encontraba físicamente en el país, y sus operaciones eran administradas desde Canadá. Las divisiones locales eran: Exploración y Desarrollo, Operaciones y la Gerencia General como una división de servicios administrativos. Es necesario recalcar que, en Ecuador, existían tres diferentes liderazgos (Vicepresidencias), reportando a una Presidencia Ejecutiva de la Región, como se puede observar en la figura 3.

Figura 3. Estructura Organizacional Corporación X (Región Ecuador)
Poco tiempo después, la Corporación X, decide enfocarse en la exploración y producción de Gas, con lo cual inicia un proceso de desinversión en sus operaciones petroleras, entre ellas la ecuatoriana. Esta compañía, se enmarca dentro de un contexto que posee todos los elementos de un sistema socio – técnico integrado, como lo menciona Schlemenson [1]; misma que en sus diferentes momentos temporales, se insertó en contextos socio – económicos y políticos.
1.2 Corporación X: posterior a la adquisición
La Corporación X, fue adquirida por un grupo multinacional chino, cambiando su nombre y todos los símbolos organizacionales. Su logo mostraba una suerte de integración cultural, entre China y Ecuador. Por otro lado, su eslogan refleja el planteamiento de una misión diferente; “Energía y Ambiente en Armonía”.
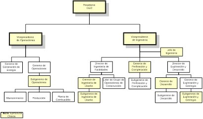
Cuando se concreta la compra de la Corporación X, esta se constituye en Ecuador como una empresa privada, perteneciente a un consorcio de inversión público de China, gestionada por personal nacional y expatriados en todos los niveles, distribuidos en la nueva estructura, como se puede ver en la figura 4.


Figura 4. Estructura Organizacional Corporación X posterior a la adquisición
Por otro lado, se instituyen una serie de comités para el análisis y control de tópicos organizacionales particulares. Es indudable que, a mayor tamaño de las organizaciones, la lucha por los principios importantes se hace más difícil. Los grupos sociales directivos no son absolutamente esenciales, esto conlleva a un nuevo orden organizacional [3(166-170)], de allí la conformación de comités o equipos de trabajo colaborativo (reuniones).
Tanto las reuniones como los comités, tienen como propósito establecer procesos de comunicación y de validación o control de los procesos o las decisiones al interior de la organización, y algunos de ellos se encuentran conformados para realizarlos de manera secuencial.
Su organización, se establece en función de diferentes ámbitos para casi todas las áreas o funciones de la organización, entre ellos:
1. Comités:
Comité del
Equipo de Gestión de Crisis
Comité
Técnico
Comité de
Auditoría y Consultoría
Comité para
la Comisión de Compras Menores
Comité para
la Comisión de Compras Mayores
Comité de
Seguridad Industrial, Ambiente y Relaciones con la Comunidad
Comité de
Donaciones
Comité de
Investigaciones
Comité de
Planificación de Perforación
Comité
Técnico de Exploración
Comité
Técnico de Desarrollo
Comité del
Plan de Ahorros
Comité de
Evaluación del Desempeño
2. Reuniones:
Reunión de
Medios y Administración
Reunión de
Actividades de Negocios
Reunión de
Abastecimientos
Reunión de
Seguridad Industrial y Ambiente
Reunión de
Seguridad
Los cambios que implican una fusión o adquisición de una organización tienen un impacto en cada uno de los aspectos del espacio organizacional, más aún cuando dicha fusión implica una integración cultural, en este caso ecuatoriana y china. El impacto puede ser diverso, tiene un alcance en los estilos de liderazgo, procesos de comunicación, análisis o gestión de la información, conformación la estructura organizacional o procesos de control.
La pregunta que se plantea es ¿qué dimensiones organizacionales deben ser analizadas en estos procesos y como impactan sobre la cultura organizacional?
Una de las problemáticas a resolver en las investigaciones es el adecuado enlace con el mundo real, especialmente en el ámbito organizacional. El establecer una adecuada combinación entre el análisis de teorías y la observación de procesos que suceden al interior de una organización, pretende ser un camino para el estudio de sus relaciones y problemáticas. Esta íntima conexión con la realidad empírica es la que permite el desarrollo de una teoría pertinente y válida. El estudio de caso es una estrategia de investigación que se centra en la comprensión de las dinámicas en un momento temporal determinado [4(532)].
De esta manera, a través del estudio de una organización, se busca comprender los cambios en el espacio organizacional, debido a la dinámica administrativa, relacionada con la venta de la compañía.
Procedimiento
Se revisaron los archivos históricos en función de los momentos de cambio de administración que ocurrieron en la compañía, así como también entrevistas para entender el diseño y la aplicación de dichos cambios. Entre los documentos analizados constan: estructura organizacional, matriz de aprobación, matriz de comités, políticas organizacionales, modelo de gestión y de procesos, planificación estratégica, entre otros.
Con estos antecedentes, se realizó la aplicación de la herramienta propuesta de análisis multidimensional y temporal, que se define en la figura 5.

Figura 5. Contexto de Dimensiones Organizacionales
Personas y Cultura
Antes de la adquisición, la Corporación X, divide el trabajo de acuerdo con la geografía. Se establece un plan central de acción para cada una de las compañías en los diferentes países. Como Etzioni [5] ha establecido, la unidad de control de la planificación es un plan central de acción, y era controlada desde Canadá.
Sobre el año 2006, la operación del Ecuador de la Corporación X cambia de dueño, es comprada por una Multinacional China, lo cual implica un cambio sobre la gestión y liderazgo de la organización, la misma que principalmente establece nuevos lineamientos sobre la reducción de costos y la optimización del uso de capital tanto económico como humano. La planificación, diseño e implementación de la toma de decisiones es totalmente centralizada desde la alta administración China.
La operación es definida para cada uno de los países pertenecientes a la Multinacional China, de manera centralizada y no sólo es definida para las áreas de creación de valor o de operaciones, sino también para todas y cada una de las áreas administrativas, inclusive a nivel de detalle en la gestión en lo referente a programas de compensación, capacitación y formación, metodologías de planes de sucesión, administración de proyectos y normas de control interno, los mismos que pueden ser desarrollados e implementados en función de las necesidades del país de operación, a diferencia de la antigua administración Canadiense que diseñada los planes, presupuestos y programas desde casa matriz y los implementaba en todas las regiones de operación.
La administración canadiense basa su administración incentivando el logro al cumplimiento de objetivos y el cumplimiento normativo corporativo. En este sentido podríamos mencionar que para este período los sistemas de incentivos se basaban fundamentalmente en grandes bonos por el cumplimiento de tareas o proyectos específicos, estos podían llegar a ser entre 6 y 8 salarios en promedio. Adicionalmente se entregaron opciones de compra de acciones, con el objetivo de vincular la eficiencia en valor de toda la corporación a nivel mundial y el compromiso de los empleados en la misma escala.
Al hablar de culturas occidentales ecuatoriana y canadiense, siempre fue mucho más sencilla su integración, no necesariamente cultural ya que estas siempre mantuvieron sus espacios claramente definidos, sin embargo, una clara ventaja es que, pese a que el inglés no es el idioma materno de los ecuatorianos, si lo era para los canadienses, entonces la comunicación fue mucho más sencilla. La integración psicosocial fue mucho más rápida, enfocada siempre en la consecución de objetivos claramente definidos, de manera formal y en la realización de un trabajo individual, grupal y obviamente corporativo de manera cooperativo.
La cultura China, en el Ecuador, y al interior de la organización, tuvo que primeramente combatir el estigma que rodea de manera general a las administraciones de dicho país. La percepción es que son destructivas con el medio ambiente, muy malas pagadoras y que buscan obtener el mayor provecho económico.
Es por ello que hábilmente la administración china en un inicio mantuvo todas y cada una de las políticas de administración de la misma manera que eran manejadas anteriormente por la administración canadiense. El único cambio fue integrado en la estructura ya que expatriados chinos no sólo sustituyeron las posiciones gerenciales canadienses, sino que incluyeron diferentes expatriados en posiciones de staff (menor nivel), las mismas que eran encargadas de consolidar información del día a día y reportarla a las gerencias de cada departamento y obviamente posteriormente a casa matriz.
Pese a que la administración canadiense mantenía una gestión centralizada en la planificación, la administración china, por su parte, al estar centralizada en el Ecuador, la planificación, diseño e implementación de la toma de decisiones fue totalmente centralizada a la alta administración China. Es por ello que, también se establecieron los Comités con el objetivo de establecer un mejor control y participación de diferentes expatriados y empleados locales en el análisis y control de las operaciones de manera general.
Una implicación directa de este nuevo esquema es el tiempo en la toma de decisiones, pese a que el camino de aprobaciones es realizado localmente, el tiempo que toma, en la mayoría de los casos, es excesivo. Para la administración china no es importante el establecimiento de objetivos formales, pese a que su cumplimiento es requerido de manera real, esto sin duda, genera grandes problemas de comunicación en el corto y mediano plazo entre las dos culturas.
Existe una baja integración social entre las dos culturas en lo absoluto, la manera en que las dos culturas pueden trabajar dentro de un mismo espacio organizacional, está basado en normas, procedimientos y aprobaciones, sobre las cuales la última palabra siempre la tendrá el Presidente de la Organización, es decir, no importa si una situación ha sido analizada por tres o cuatro comités, y ellos coinciden con la recomendación, al final del día el Presidente tiene la potestad de negar o aprobar la decisión final.
Por su parte los sistemas de incentivos de bonos no fueron eliminados, sin embargo, fueron recortados a valores entre 1 a 2 salarios promedio, lo que en los últimos años ha generado una pérdida de motivación en la consecución de actividades individuales y grupales, por lo que el estilo de liderazgo se ha modificado más hacia un manejo autoritario y coercitivo en su aplicación.
Sin duda, uno de los factores relevantes a mencionar es la importancia dada a la confianza como uno de los valores organizacionales más poderosos, en el caso de que algún empleado pierda este beneficio, es aislado organizacionalmente hablando, “su despido es un premio”.
En función a entrevistas se determinaron 17 factores empíricos sobre los cuales se realizó una encuesta al 10% del total del personal de la organización, tanto de empleados nacionales como extranjeros. La descripción de la muestra incluyó mayoritariamente personal ecuatoriano en un equivalente del 91%, mientras que el 6% fue personal chino. El 73% fueron hombres, y el 88% eran empleados de más de 4 años en la organización. Se pidió a los empleados que indicaran con qué tipo de factor se sentían más conformes, en función a la administración anterior a la china y ya bajo ella.
La tabla 1, muestra la dispersión entre los diferentes factores en relación a la concentración del verde más oscuro, el mismo que representa la tendencia considerada. La administración china es considerada más burocrática, indecisa, evita tomar riesgos, se encuentra más orientada a la tarea, es más reactiva, no comunicativa, y es sentida como más inconsistente e informal. Los factores que son considerados bajo las dos administraciones como comunes son el que se promueva la unión, el respeto, el trabajo en equipo, el análisis en la toma de decisiones y la estabilidad. Mientras que los factores a los cuales no se les puede atribuir una relación son la orientación estratégica o táctica, una gestión persuasiva o intimidante, una administración inclusiva o excluyente y por último confrontar los problemas o evitarlos.

Tabla 1. Factores de entendimiento cultural
En conclusión, podemos establecer como los principales factores de falta de integración cultural a la comunicación imperfecta, la manera reactiva en tomar las decisiones y los riesgos, y su excesiva burocracia debido a un enfoque en las tareas.
Por otro lado, los cambios en los sistemas de incentivos pueden ser contraproducentes en lo referente a la motivación individual de los empleados, por lo que su administración en el tiempo debe ser manejada con mucha sutileza, buscando que estos puedan ser reemplazados con otros motivantes, tales como beneficios no monetarios. Las redes son integradas en función a la especialización del trabajo, por su enfoque en la tarea, pero en general no podemos decir que existe una integración cultural, cada cultura mantiene su propio espacio en el ámbito organizacional.
Los incentivos y la integración cultural necesaria entre los actores en el espacio organizacional tienen que ver también con la conceptualización de los procesos en una industria, así como también de la manera en que los objetivos son establecidos.
Procesos y Objetivos
Bajo la administración canadiense, toda la planificación fue centralizada, en función a un plan global de crecimiento, rentabilidad e inversión; existiendo como misión en cada país, implementar la mejor forma de lograr dicho objetivo corporativo. Se podría decir que, para la administración canadiense, los objetivos eran la principal fuente de integración de funciones y procesos.
Pese a dicha formalidad, al tener una estructura fraccionada geográficamente los procesos se encontraban igualmente fraccionados y muchas de las funciones no estaban claramente determinadas. Cada uno de los departamentos luchaban por los recursos a ellos asignados. Ahora bien, pese a ello, los sistemas de comunicación eran estrictamente formales en lo referente a la planificación, pero en el Ecuador la comunicación podía ser en ciertos espacios informal, ya que el objetivo, sin duda, era terminar los proyectos en el menor tiempo posible, y al menor costo.
La división del trabajo de cada una de las áreas, departamentos o equipos de trabajo se encontraban enfocados en la consecución de los mismos, es por ello que el establecimiento de una cadena de valor o procesos diagramados no resultaba importante, de alguna manera estaban establecidos de manera informal. Por otro lado, no existían descripciones de cargos con muchos elementos formales, por el contrario, estas eran sucintas y enfocadas en sus principales responsabilidades, imposible hablar en aquella época de competencias, y en lo referente a la formación de los empleados actuales o a ser contratados, no era tan importante, en tanto en cuanto la persona hablara perfectamente inglés y llenera el perfil en un mínimo del 60% de la posición requerida.
Ahora bien bajo la administración china, se prefiere un sistema de administración más explícito, por lo que en este período se inicia el levantamiento de los diferentes procesos tanto de la cadena de valor como de soporte, así como también de detalladas descripciones de posiciones, encaminadas a no sólo determinar perfil duro de la posición, sino también el perfil suave de la misma, esto con el objetivo de determinar un adecuado vínculo con los valores organizacionales, un aspecto que resulta ser de mucha importancia para esta administración.
Luego de la adquisición, en el año 2007, se realizan una serie de talleres para determinar la cadena de valor organizacional y determinar una base estructurada de objetivos, para la integración organizacional con la cultura ecuatoriana (Fig. 7). Sin embargo, el reconocimiento de los objetivos de manera formal, fueron publicados 5 años después de instituida la nueva administración.

Figura 7. Cadena de Valor Corporación X
Con la cadena de valor definida, se establece un mapa general de: 75 subprocesos, 13 sub-procesos estratégicos, 8 subprocesos agregadores de valor y 54 subprocesos de soporte.
La publicación formal de los objetivos, sin duda, ayudó a mejorar la comunicación al interior de la organización, no sólo para su entendimiento sino también para determinar su consecución en el corto, mediano y largo plazo, este se constituyó en una suerte de contrato formal al interior de la organización y con los empleados nacionales.
En conclusión, se podría establecer que en los espacios organizacionales donde existe una mejor comunicación no es tan evidente o necesario establecer sistemas estructurados de seguimiento y control, y de división del trabajo detallada, sin duda alguna, esto tiene relación también con el sistema administrativo dominante planteado por los líderes de dicha organización, y quizá tenga que ver más con la regulación y manejo de autonomía; en las palabras de Isuani [8], el poder está en función de la capacidad de controlar la fuente de incertidumbre.
La siguiente pregunta entonces es ¿cómo se definen las estructuras de poder y se distribuyen las responsabilidades?
Estructura Organizacional
La administración canadiense, se fundamentó en una realidad geográfica, misma que generó localmente tres áreas de negocio, independientes por igual y por ende igualmente importantes: Exploración, Operaciones, y Administración. Estas unidades de negocio se encuentran descentralizadas localmente, pero centralizadas hacia una misma planificación global, sin embargo, de ello, se generó una pugna de poderes entre los tres departamentos que generó un problema político al interior de la organización en su época, debido a que sus líderes tendieron a tratar de consolidar sus propios intereses.
Los comités eran básicamente tres y su objetivo principal, la vigilancia sobre los procesos de compras. El sistema administrativo evidentemente estaba enfocado más a la coordinación y no tanto hacia el control, por los aspectos antes mencionados.
Por otro lado, al analizar dicha estructura, y al tener un objetivo más descentralizado localmente, se observa una estructura jerárquica mucho más horizontal, compuesta por 5 niveles, para un total de 538 empleados locales y 12 expatriados, es decir una relación de 2,2% expatriados por empleado local, o visto del otro lado, por cada 45 empleados locales existe un expatriado.
Ahora bien, según las fuentes de poder de Cozier [6], se puede decir que la nueva administración establece su capacidad de uso de poder basada en la capacidad de poner reglas y normas, sin embargo, los empleados nacionales comienzan a ganar más espacios de poder debido al manejo de conocimiento experto, este interés causa muchas pérdidas de tiempo en la operación del día a día, debido a la burocratización excesiva de los procesos.
Desde este contexto general y según Suárez [7], los problemas bajo el aspecto social mayormente presentados podrían ser los de identidad, justamente debido a esta división de carácter geográfico y de especialización del conocimiento. El manejo de los sistemas de poder, según el esquema de Cozier [6], se centraba fundamentalmente en el manejo de conocimiento experto, el mismo que se encontraba centralizado geográficamente.
Bajo la administración China, se establece una estructura mucho más vertical, definida en 9 niveles jerárquicos y dividida en ocho áreas de reporte directo, pero sustentadas únicamente en tres vicepresidencias, las mismas que están divididas 2 y 1 para cada socio, en función a su distribución accionaria. Las áreas de operaciones son manejadas siempre por expatriados y en función a ello el tipo de administración está enfocada hacia el control.
Un factor importante a considerar es que, al ya no existir el aporte geográfico de la anterior administración, dicho desarrollo de planificación se lo realiza localmente, generando un desarrollo acelerado y de adopción de responsabilidades en dichas áreas.
Una evidencia adicional a ello es la creación de 9 diferentes comités de manera adicional y 5 reuniones permanentes, todas ellas formadas con el objetivo de establecer un mayor control sobre las operaciones, por ello la participación de expatriados de diferentes niveles es requerida. En promedio dichos comités están conformados por 8 personas, de las cuales la mitad es personal expatriado. Considerando que actualmente la organización cuenta con 580 empleados nacionales y 32 expatriados, es decir una relación de 5.5% o entendido que por cada 18 empleados nacionales existe un expatriado, esto soporta también el entendimiento de que la estructura está enfocada a establecer mayores mecanismos de control.
Los problemas sociales más claramente manifestados son los relacionados con la identidad, la participación y la burocratización de los procesos.
Referente a esta dimensión podemos mencionar como conclusión que la estructura organizacional puede establecer o definir de alguna manera las fuentes de poder, en función de maneja la información, el conocimiento, la gestión de las relaciones y la capacidad de generar normas.
Sistemas e innovación
La administración canadiense, basaba su camino de innovación a soluciones de cambio completo, en función a los niveles de innovación presentados por Suárez e Isuani [8], representados en la tabla 1, quizá debido a que lo único que importaba era el resultado y el retorno, en este sentido un camino diferente generaría un costo adicional.
Tabla 1. Niveles de innovación.
|
Actitudes |
+ |
- |
|
Comportamiento + |
Soluciones de cambio completo |
Cambio simulado |
|
- |
Cambio de actitud |
Resistencia al cambio
|
En base al esquema anterior, se puede decir que la administración canadiense basaba su camino de innovación a soluciones de cambio integral dentro del espacio organizacional, en base a que el resultado dentro del entorno en el que se desenvuelve, en este sentido un camino diferente generaría un costo adicional.
Por otro lado, y como lo veremos más adelante, la administración canadiense vivió bajo un contexto país mucho más benévolo, con lo cual muchas de sus decisiones y proceso de cambio en general podrían ser mejor planificado hacia el interior, una ventaja comparativa temporal.
El uso de las últimas herramientas tecnológicas posibles, fue una tendencia bajo esta administración, lo cual colaboró a incrementar la eficiencia en la toma de decisiones, y administración de la información.
En la administración china, especialmente en los últimos años se ha establecido un esquema de cambio simulado, esto no sólo porque la organización tuvo un contexto país mucho más cambiante, sino porque la cultura china prefiere implementar pequeños cambios, especialmente por el costo que dichos proyectos conllevan, pero que lastimosamente no son las verdaderas causas de los problemas.
En referencia a esta dimensión, se puede mencionar que dependiendo del entendimiento de lo que es el largo plazo o corto plazo y obviamente de que tan duras son las condiciones del contexto, el proceso o camino de innovación y cambio puede ser más estructurado o al menos el ambiente favorece para que así sea.
Entendimiento del Contexto
En el período de la administración canadiense, pese a que algunos cambios sobre la industria se comienzan a establecer, es importante mencionar tanto la definición de políticas públicas como la figura contractual que era mucho más favorable. En el Ecuador se establecen históricamente dos tipos de contratos en la industria petrolera; el contrato de participación y el contrato de servicios.
El primero establece que luego de descontar algunos impuestos naturales de la operación la ganancia es distribuida porcentualmente entre la compañía y el Estado, con lo cual el riesgo de inversión que puede tomar la compañía puede ser mucho más alto debido a la perspectiva de ganancia, especialmente si existe una perspectiva de crecimiento del precio del petróleo. El segundo tipo de contrato establece que, igualmente luego de descontar una serie de impuestos de la operación, se establece una ganancia específica y fija por barril producido, este esquema puede desmotivar a las compañías debido a que la ganancia es fija, con lo cual no existe un incentivo por invertir más dinero, sin embargo, en momentos en los cuales el precio del petróleo cae, este esquema puede ser muy perjudicial para el Estado ya que perdería por cada barril de crudo producido.
Para el año 2007, el ecuador cambia de Gobierno y de tendencia política, con ello para el año 2008 se tiene una nueva constitución. Para el año 2009 se tendrían acumulados ya tres diferentes procesos electorales y algunas decenas de nuevas leyes, reglamentos y resoluciones en áreas como la tributaria, societaria, laboral y mercantil. Para ese mismo año se declara la caducidad de todos los contratos de participación y se llaman a las Compañías operadoras a una renegociación contractual inmediata.
Con algo menos de dos años, a la operación china se le cancela una operación conjunta que tenía con otra compañía, dicha operación fue confiscada por el Estado Ecuatoriano, misma que equivalía a algo más de la mitad del tamaño de su operación total, lo que significó una pérdida muy importante en su valor futuro.
Para esta fecha había un indicador clave que obviamente fue determinante en la decisión Estatal, el precio del barril de petróleo subió en un período menor a dos años de aproximadamente 45 dólares hasta 130 dólares por barril en su clasificación Oriente.
La industria petrolera es una industria de alto riesgo operacional y de alta inversión, bajo una regla básica financiera, “a mayor riesgo, mayor rentabilidad”, el planteamiento estatal debe ser muy cuidadoso referente a la negociación de la tarifa fija, ya que esta debe ser lo suficientemente atractiva como para no desmotivar la inversión permanente en la búsqueda de nuevas reservas, lo cual significa la base de la creación de valor en este sector.
Sin embargo, las políticas públicas se enfocaron en obtener mayor cantidad de recursos financieros de la industria, pese a ello la mayor fortaleza versó justamente en ser una compañía pública China. El Estado Ecuatoriano enfocado en un esquema político llamado “socialismo del siglo XXI”, formalizó relaciones mucho más fuertes con ciertos gobiernos de países orientales y ha roto relaciones con otros países del occidente.
Entonces para la administración china, pese al duro contexto vivido durante casi cinco años, una serie de tratados se firmaron paralelamente de cooperación entre los dos Estados, los cuales se convirtieron en su principal fortaleza de gestión.
Referente a esta dimensión, se puede concluir que el alcance e influencia que tiene el contexto debe ser analizado de manera global, especialmente en las organizaciones multinacionales. Ahora bien, nos preguntamos si ¿la gestión de las relaciones que se mantienen entre Estados, y en general con los involucrados en el sector, son de importancia para la operación de una organización?.
Relaciones externas
Para las industrias en donde existen diferentes niveles de especialidad, jerarquía o dispersión espacial (diferentes locaciones geográficas), este ámbito merece un análisis más profundo ya que implica una conceptualización de mayor complejidad en la gestión, como lo señala Hall [9(77-81)].
La industria de energía se desarrolla en diferentes locaciones, con niveles de especialización, dependientes de su gestión o implementación de proyectos; así como, para la articulación del ámbito de la jerarquía con las entidades sociales, ambientales o gubernamentales según se ha definido en función del cumplimiento normativo.
Hoy más que nunca el mantenimiento de las relaciones con la comunidad (sociedad en general) en donde tenga operación la compañía, la responsabilidad laboral el compromiso con la seguridad de cada uno de sus empleados, la responsabilidad ambiental con el uso de recursos naturales y con lo contaminante de sus procesos o productos, así como también, la responsabilidad con el Estado en donde participan, resultan ser factores de vital importancia para mantener una operación sustentable.
La administración canadiense entendía que al ser una empresa regulada por la SEC (Security Exchange Commission), cualquier situación desfavorable en sus ámbitos de operación en cualquier parte del mundo, podría haber causado una baja sustancial en su valor. En este sentido, se implementa una estrategia enfocada sustancialmente a mantener estrictamente las mejores prácticas en este sentido. Por ejemplo, sostuvo por más de 8 años el desarrollo de una hacienda autosustentable en la cual los habitantes de la zona podían capacitarse permanentemente en dichas prácticas, y la organización lograba mejorar sus relaciones con dichas comunidades.
En relación a este aspecto la administración China cerro este tipo de programas, estableciendo una práctica de cumplimiento de estándares nacionales y de conformidad con la ley ecuatoriana, esto debido a una preocupación por la reducción de los costos de operación.
Referente a esta dimensión se puede concluir que este aspecto tiene una clara relación con la sostenibilidad y sustentabilidad que tienen las organizaciones, si bien es cierto dichas cifras muchas veces no pueden ser vistas en los estados financieros en el corto plazo, si se podrán observar en el largo plazo ya que generarán una operación más segura y acorde a los requerimientos de cada una de las localidades en donde opere.
Este intento de análisis multidimensional no resulta ser más que un buen esfuerzo de establecer una herramienta que debe ser estudiada y perfeccionada de mejor manera y con mayor profundidad.
Pese al choque cultural, que plantea la adquisición de una corporación canadiense-ecuatoriana por una China, no sólo por sus costumbres sino también por su historia, valores, tradiciones, entre otros, influyen también los estilos de liderazgo y quizá el más importante los procesos de comunicación los mismos que son diversos y complejos, incluso por la diferencia del idioma materno en las dos culturas.
La inclusión del parámetro temporal resulta reveladora ya que a través de este factor se puede determinar qué tan eficientes han sido las decisiones tomadas en primera instancia. Por tanto, la determinación de procesos, en el espacio organizacional, es la implementación de políticas para la gestión y consecución del logro de resultados u objetivos, de tal manera que se encuentra centrado en un ejercicio estratégico para la generación de valor, lo que nos aleja de una visión mecanicista de su implementación, por el contrario, se define en una mirada netamente estratégica, que integra a diferentes actores que tienen distintos valores, visiones e intereses [10(1-2)].
Se podría establecer que en los espacios organizacionales donde existe una mejor comunicación no es tan evidente o necesario establecer sistemas estructurados de seguimiento y control, y de división del trabajo detallada, sin duda alguna, esto tiene relación también con el sistema administrativo dominante planteado por los líderes de dicha organización, y quizá tenga que ver más con la regulación y manejo de autonomía; en las palabras de Isuani [11] el poder está en función de la capacidad de controlar la fuente de incertidumbre.
Ningún grupo de la sociedad, incluyendo a la organización, posee la capacidad ni los recursos para atender de manera igualitaria todas las necesidades y demandas de sus integrantes. Este carácter dinámico y socio-político de los problemas sociales, se puede entender mejor aún si se introduce el concepto de problemas socialmente vigentes [7(2)], en este sentido, todo proceso tiene un ciclo temporal que se extiende desde su problematización social hasta una resolución, en este sentido se puede decir que diferentes actores se ubican a favor o en contra del surgimiento de una posición en frente a la misma, esto es lo que se tradujo en el Ecuador entre las relaciones o intereses entre el sector de energía y los del gobierno ecuatoriano.
Diseñar una herramienta de análisis robusta requiere no sólo de la inclusión de dimensiones o factores organizacionales, sino también de la consideración de un parámetro dinámico temporal especialmente en las fusiones multiculturales. En este sentido y en función a las dimensiones analizadas las principales consideraciones son:
Los
principales factores de una falta de integración cultural son las
comunicaciones imperfectas, la manera reactiva en tomar las decisiones y los
riesgos, la excesiva burocracia debido a un enfoque en las tareas, y la informalidad
en los procesos. El análisis debe centrarse en: las personas y la cultura, la
disponibilidad al cambio y la comunicación.
En procesos
de fusiones o adquisiciones uno de los aspectos más relevantes es la
optimización de costos, la gestión de la motivación de los empleados es vital,
más aún cuando esto signifique la reevaluación de mantener o no planes de
incentivos o beneficios.
Dependiendo
del nivel de enlace cultural y comunicacional, el diseño organizacional puede
variar para establecer sistemas más estructurados de seguimiento, control y
división detallada de trabajo.
La
formalización de los objetivos depende del sistema de administración dominante,
al igual que la formalización de los procesos administrativos, los cuales están
en función de la necesidad de controlar la fuente de incertidumbre.
La
estructura organizacional no sólo determina la distribución del poder interno,
sino también permite un diseño acorde a la realidad del espacio organizacional;
centralizada, distribuida, descentralizada o externalizada, en función de quien
se quiere que controle o gestione la información, el conocimiento y la
normativa.
El ámbito
temporal es una variable importante en la gestión organizacional, la
conceptualización de lo que se considera corto, mediano o largo plazo impacta
directamente sobre la gestión del conocimiento, la innovación y la actitud
frente a los procesos de cambio.
Dependiendo
de la industria y el sector, el contexto y la gestión de las relaciones
externas sobre las cuales se desempeña la organización de mayor atención y
complejidad, ya que se constituyen en un factor de gestión de su rentabilidad
financiera y de sostenibilidad de su operación.
La gestión
del cambio en una organización depende del contexto sobre el cual la
organización se desarrolla, y sobre la actitud y disponibilidad que tengan los
empleados en lo referente a sus actitudes y comportamientos.
Esta investigación ha sido autofinanciada por los autores.
No existe ningún tipo de conflicto de interés que debe ser informado.
Este artículo aporta a la comprensión y abordaje metodológico que se debe realizar en una organización multicultural para el análisis de su espacio organizacional con el objetivo de establecer procesos de comprensión de sus relaciones internas y externas en diferentes momentos temporales.
El planteamiento de procesos de entendimiento de las relaciones organizacionales, así como del entendimiento de las situaciones que se generan en su espacio organizacional, requiere del aporte de diferentes especialidades, tanto desde la generación de la idea de investigación como para su desarrollo. En este sentido Carlos pudo aportar con su experiencia en diferentes tipos de organizaciones para la comprensión y planteamiento de las dimensiones, mientras que Santiago aportó en la aplicación y análisis en un caso real desde el entendimiento de las prácticas administrativas en un ambiente multicultural.
A los ejecutivos Chinos y a los colaboradores que estuvieron muy atentos y dispuestos a compartir la información.
[1] Schlemenson, A. Análisis organizacional y Empresa Unipersonal. In Análisis organizacional y Empresa Unipersonal, 1–7), 1998.
[2] Mintzberg, H. La estructuración de las organizaciones, 1993.
[3] Michels, R. Los partidos políticos, 1991.
[4] Eisenhardt, Kathleen M. Building Theories from Case Study Reseach, Academy of Management Review, Stanford University, 14 (4), 532-550, 1989.
[5] Etzioni, A. Organizaciones modernas / A basis for comparative analysis of complex organizations, 1975.
[6] Crozier, M. Y Friedberg, E. El actor y el sistema. Alianza Editorial Mexicana, México, 1990.
[7] Suárez, F. M. Problemas Sociales y Problemas de Programas Sociales Masivos. In Centro Interamericano para El Desarrollo Social (CIDES), 1989.
[8] Suárez, F. e Isuani, F. Innovación en las organizaciones, 1998.
[9] Hall, R., Organizaciones. Estructuras, Procesos y Resultados. 6ta. ed. Prentice Hall Hispanoamericana, S.A., 1996.
[10] Isuani, F. Regulación y Autonomía en las organizaciones, 1998.
[11] Cortazar, J. C. La implementación de los programas sociales como proceso estratégico y gerencial, 2005.

Santiago Ramírez Sáenz de Viteri. ORCID iD https://orcid.org/0000-0003-0469-3679
Profesional especializado en mejoramiento organizacional, a través de: planeación estratégica, reingeniería de procesos, análisis financiero y de costos, valoración de negocios, indicadores de gestión, análisis, diseño, desarrollo, implementación y evaluación de políticas, encuestas de remuneraciones y análisis de compensaciones. Su experiencia lo ha vinculado a empresas multinacionales y nacionales en diferentes industrias. Con más de 20 años de experiencia como docente.

Carlos Puente. ORCID iD https://orcid.org/0000-0002-4078-2401
Experto societario con más de 20 años de experiencia en docencia y consultor tanto en Organizaciones nacionales e internacionales en ámbitos tales como valoración de activos, riesgos de mercado, riesgos de liquidez, gobierno Corporativo, estructuración financiera de productos del mercado de valores y reestructuración de deuda. En el contexto laboral se ha vinculado a empresas e instituciones públicas y privadas.
![]()
Esta obra está sujeta a la Licencia Reconocimiento-SinObraDerivada 4.0 Internacional de Creative Commons. Para ver una copia de esta licencia, visite http://creativecommons.org/licenses/by-nd/4.0/ o envíe una carta Creative Commons, PO Box 1866, Mountain View, CA 94042, USA.